Today's update provides a new way to bring data into Losant by adding WebSocket support for Webhooks. This update also makes it easier and more secure to use your own Twilio and SendGrid accounts for sending SMS messages and emails.
WebSocket Support for Webhooks
Webhooks are one of the most popular ways to receive data from third-party device management services. For example, we recommend using webhooks to receive data from Particle and LoRaWAN services like The Things Network and Senet.
In most cases, webhooks use standard HTTP requests where each message is sent as a separate request. This is a secure, robust, and scalable solution for the one-way transfer of data.
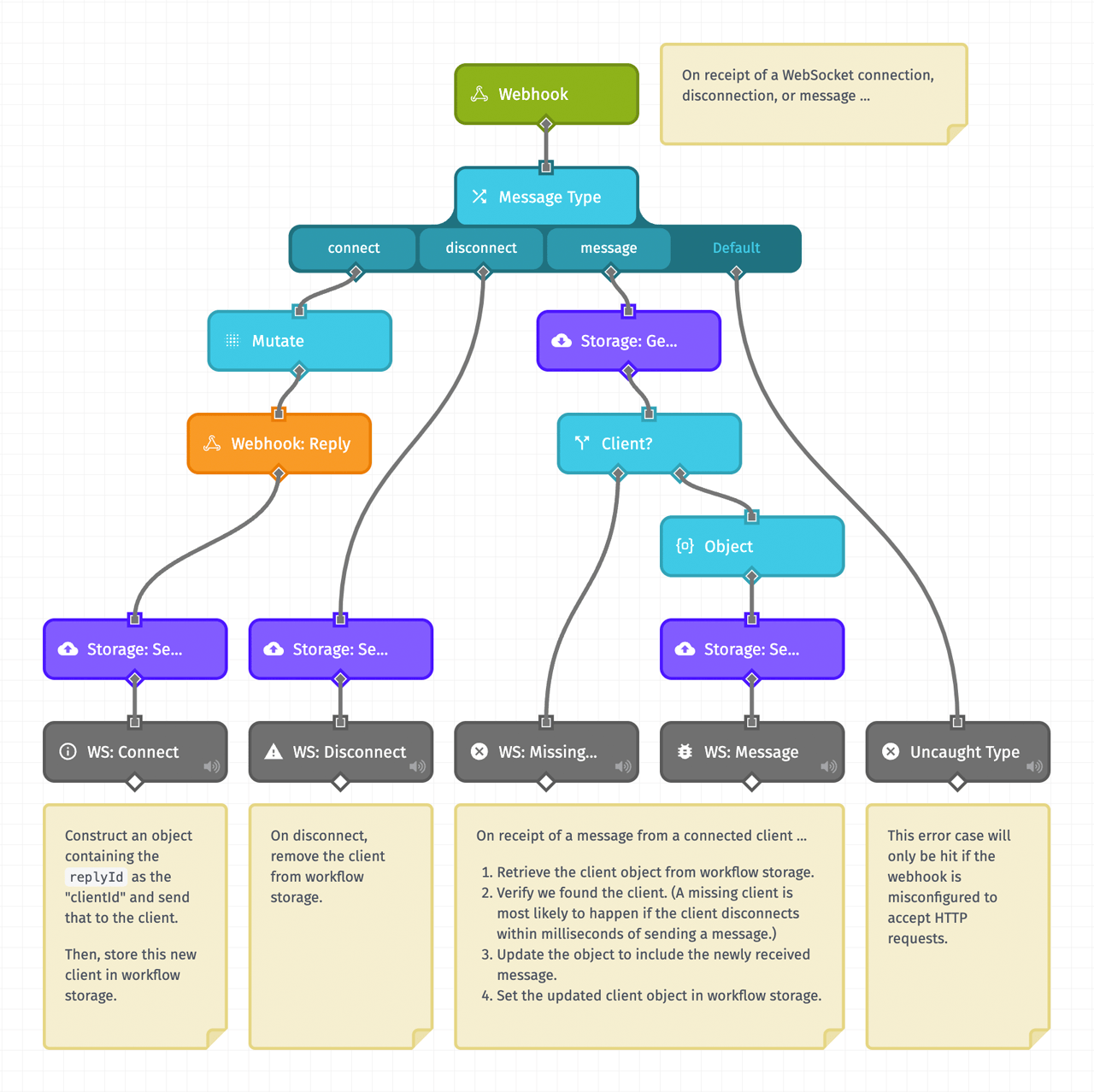
There are cases, however, where you may require bidirectional communication over a webhook. For example, Aruba's IoT WebSocket Interface provides a way for Aruba access points to make a connection to a WebSocket endpoint, which can then be used to both receive data and send commands. To support use cases like this, Losant now supports WebSocket connections over webhooks.


When creating a webhook, you can now choose whether the webhook is for standard HTTP requests or for WebSocket connections. The same Webhook Trigger and Webhook Reply Nodes are used for both types, but they have slightly different behaviors, so make sure to read the docs for more details.
We've also released the WebSocket Client Manager template that demonstrates how track and broadcast messages to multiple concurrently connected WebSocket clients. This template provides an excellent starting point for use cases that require more advanced control over your WebSocket connections.
Service Credentials for Twilio and SendGrid
Service Credentials provide a secure way to store and use authentication tokens for a variety of services. Today's update adds Service Credentials for both Twilio and SendGrid.

Losant has built-in Email and SMS Nodes, however those are only recommended for evaluation and proof-of-concept work. They have strict usage limits and the built-in Email Node is not configured for your specific domain, so messages are often caught by spam filters, making it impractical for production use.
For these reasons, we recommend all customers use their own Twilio and SendGrid accounts for production applications that require SMS and email. By adding Service Credentials for both, using your own accounts is now much easier and more secure.
Other Updates
As always, this release comes with several minor features and improvements, including:
- The SendGrid Node now supports attachments, which can either come from a URL or be provided inline in the node configuration.
- Workflow debug output can now be filtered by the message field.
- A new button has been added to the workflow debug panel to mute all debug nodes.
- The Custom Chart Block now supports Vega-Lite v4 and Vega-Lite v5 specifications.
- Per a user request, dashboard blocks can now be viewed in full screen mode from their edit interfaces.
- Instance admins can now display custom banner messages to members of any child organization.
What’s Next?
With every new release, we listen to your feedback. By combining your suggestions with our roadmap, we can continue to improve the platform while maintaining its ease of use. Let us know what you think in the Losant Forums.
